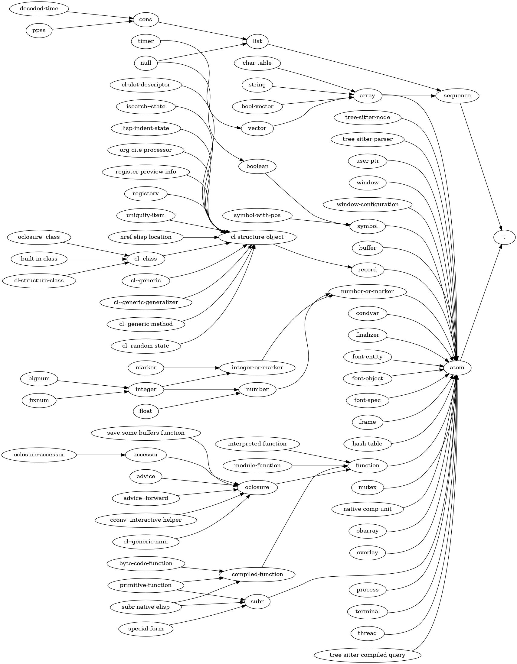
2.10 Type Hierarchy of Emacs Lisp Objects
Lisp object types are organized in a hierarchy, which means that types can derive from other types. Objects of type B (which derives from type A) inherit all the characteristics of type A. This also means that every object of type B is at the same time an object of type A from which it derives.
Every type derives from type t.
New types can be defined by the user through defclass or cl-defstruct.
The Lisp Type Hierarchy for primitive types can be represented as follows:

For example type list derives from (is a special kind of) type sequence which itself derives from t.